
栏目导航
Column navigation来源:未知作者:admin浏览:
疗器械属于高新技术产业,是我国重点鼓励发展的产业之一。2011-2019年,我国医疗仪器及器械的出口额逐年增长,2019年,我国医疗仪器及器械出口额为129.24亿美元,同比增长13.2%。
2020年一季度,在新型冠状肺炎疫情全球蔓延的形势下,为应对医疗器械的紧急需求,截至2020年4月6日,全球已有13个国家及地区发布降低或免除医疗器械进口关税措施,对国内企业的出口构成利好。
1、医疗器械行业产业链分析
医疗器械行业属于高新技术行业,涉及到医药、机械、电子、塑料等多个行业,生产工艺相对复杂,进入门槛较高,是一个国家制造业和高科技尖端水平的标志之一,在我国属于国家重点鼓励发展的产业。
医疗器械行业技术进步、企业成长和市场扩展等都与上下游行业有着密切的关系。具体来看,医疗器械行业的上游涉及电子制造、机械制造、生物化学、材料等行业;中游为医疗器械的研发、制造、销售以及服务的相关行业;下游是医疗卫生行业,需求空间极大。
2、2024年全球医疗器械行业市场规模将近6000亿美元
医疗器械行业在满足人民群众的医疗需求方面发挥了巨大的作用。据2017年全球医疗器械市场销售额为4050亿美元,同比增长4.6%;预计2024年销售额将达到5945亿美元,2017-2024年间复合增长率为5.6%。
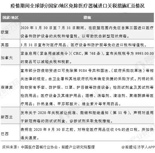
3、疫情影响下,各国纷纷发布降低或免除医疗器械进口关税措施
2020年一季度,新型冠状肺炎疫情的形势在中国得以控制后,又逐步席卷全球其他国家。面对新增感染人数的爆发式增长,各国都面临着前所未有的挑战。据世界海关组织公布,为应对医疗器械的紧急需求,截至2020年4月6日,全球已有13个国家及地区发布降低或免除医疗器械进口关税措施,其中,部分国家/地区的政策内容如下表所示:
4、国内医疗器械行业出口额逐年增长,疫情影响下迎利好出口形势
医疗器械行是我国重点鼓励发展的产业之一,数据显示,2011-2019年,我国医疗仪器及器械的出口额逐年增长,2019年,医疗仪器及器械出口额为129.24亿美元,同比增长13.2%。
受此次疫情影响,国外市场对医疗器械的需求加大,对于部分国家发布的有关医疗器械进口设备的关税减免政策,这对国内企业的出口构成利好。数据显示,2020年1季度,我国医疗仪器及器械出口额26.72亿美元,其中,3月出口额为10.67亿美元。
以上数据及分析请参考于前瞻产业研究院《中国医疗器械行业市场需求预测与投资战略规划分析报告》,同时前瞻产业研究院提供产业大数据、产业规划、产业申报、产业园区规划、产业招商引资等解决方案。
www.yzjyygl.com